{ list here sources of all reused/adapted ideas, code, documentation, and third-party libraries -- include links to the original source as well }
Refer to the guide Setting up and getting started.
The Architecture Diagram given above explains the high-level design of the App.
Given below is a quick overview of main components and how they interact with each other.
Main components of the architecture
Main (consisting of classes Main and MainApp) is in charge of the app launch and shut down.
The bulk of the app's work is done by the following four components:
UI: The UI of the App.Logic: The command executor.Model: Holds the data of the App in memory.Storage: Reads data from, and writes data to, the hard disk.Commons represents a collection of classes used by multiple other components.
How the architecture components interact with each other
The Sequence Diagram below shows how the components interact with each other for the scenario where the user issues the command delete 1.
Each of the four main components (also shown in the diagram above),
interface with the same name as the Component.{Component Name}Manager class (which follows the corresponding API interface mentioned in the previous point.For example, the Logic component defines its API in the Logic.java interface and implements its functionality using the LogicManager.java class which follows the Logic interface. Other components interact with a given component through its interface rather than the concrete class (reason: to prevent outside component's being coupled to the implementation of a component), as illustrated in the (partial) class diagram below.
The sections below give more details of each component.
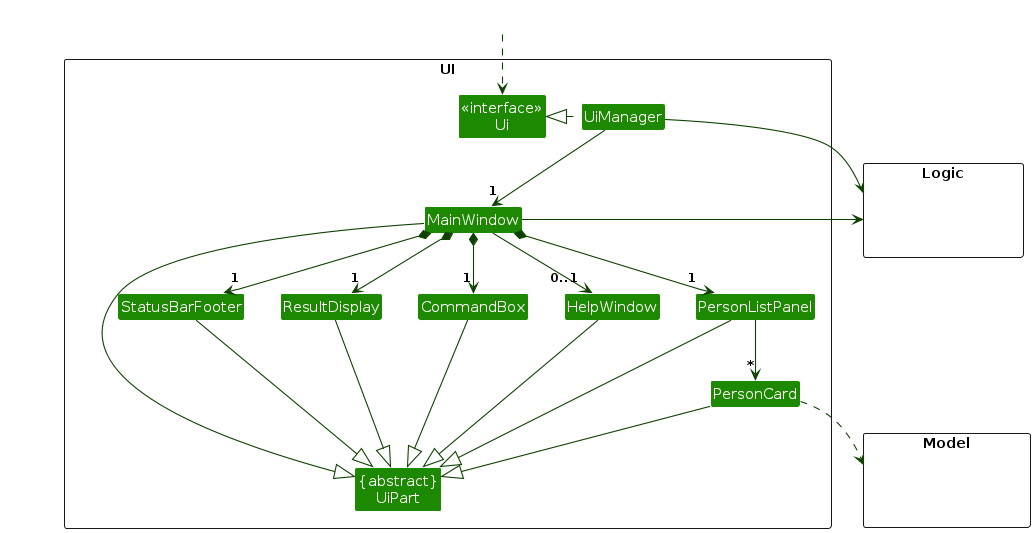
The API of this component is specified in Ui.java
The UI consists of a MainWindow that is made up of parts e.g.CommandBox, ResultDisplay, PersonListPanel, StatusBarFooter etc. All these, including the MainWindow, inherit from the abstract UiPart class which captures the commonalities between classes that represent parts of the visible GUI.
The UI component uses the JavaFx UI framework. The layout of these UI parts are defined in matching .fxml files that are in the src/main/resources/view folder. For example, the layout of the MainWindow is specified in MainWindow.fxml
The UI component,
Logic component.Model data so that the UI can be updated with the modified data.Logic component, because the UI relies on the Logic to execute commands.Model component, as it displays Person object residing in the Model.API : Logic.java
Here's a (partial) class diagram of the Logic component:
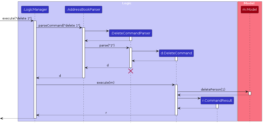
The sequence diagram below illustrates the interactions within the Logic component, taking execute("delete 1") API call as an example.
Note: The lifeline for DeleteCommandParser should end at the destroy marker (X) but due to a limitation of PlantUML, the lifeline continues till the end of diagram.
How the Logic component works:
Logic is called upon to execute a command, it is passed to an AddressBookParser object which in turn creates a parser that matches the command (e.g., DeleteCommandParser) and uses it to parse the command.Command object (more precisely, an object of one of its subclasses e.g., DeleteCommand) which is executed by the LogicManager.Model when it is executed (e.g. to delete a person).Model) to achieve.CommandResult object which is returned back from Logic.Here are the other classes in Logic (omitted from the class diagram above) that are used for parsing a user command:
How the parsing works:
AddressBookParser class creates an XYZCommandParser (XYZ is a placeholder for the specific command name e.g., AddCommandParser) which uses the other classes shown above to parse the user command and create a XYZCommand object (e.g., AddCommand) which the AddressBookParser returns back as a Command object.XYZCommandParser classes (e.g., AddCommandParser, DeleteCommandParser, ...) inherit from the Parser interface so that they can be treated similarly where possible e.g, during testing.API : Model.java
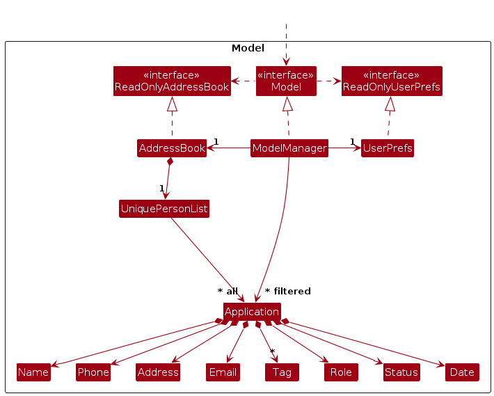
The Model component,
Person objects (which are contained in a UniquePersonList object).Person objects (e.g., results of a search query) as a separate filtered list which is exposed to outsiders as an unmodifiable ObservableList<Person> that can be 'observed' e.g. the UI can be bound to this list so that the UI automatically updates when the data in the list change.UserPref object that represents the user’s preferences. This is exposed to the outside as a ReadOnlyUserPref objects.Model represents data entities of the domain, they should make sense on their own without depending on other components)Note: An alternative (arguably, a more OOP) model is given below. It has a Tag list in the AddressBook, which Person references. This allows AddressBook to only require one Tag object per unique tag, instead of each Person needing their own Tag objects.

API : Storage.java
The Storage component,
AddressBookStorage and UserPrefStorage, which means it can be treated as either one (if only the functionality of only one is needed).Model component (because the Storage component's job is to save/retrieve objects that belong to the Model)Classes used by multiple components are in the seedu.address.commons package.
This section describes some noteworthy details on how certain features are implemented.
The proposed undo/redo mechanism is facilitated by VersionedAddressBook. It extends AddressBook with an undo/redo history, stored internally as an addressBookStateList and currentStatePointer. Additionally, it implements the following operations:
VersionedAddressBook#commit() — Saves the current address book state in its history.VersionedAddressBook#undo() — Restores the previous address book state from its history.VersionedAddressBook#redo() — Restores a previously undone address book state from its history.These operations are exposed in the Model interface as Model#commitAddressBook(), Model#undoAddressBook() and Model#redoAddressBook() respectively.
Given below is an example usage scenario and how the undo/redo mechanism behaves at each step.
Step 1. The user launches the application for the first time. The VersionedAddressBook will be initialized with the initial address book state, and the currentStatePointer pointing to that single address book state.
Step 2. The user executes delete 5 command to delete the 5th person in the address book. The delete command calls Model#commitAddressBook(), causing the modified state of the address book after the delete 5 command executes to be saved in the addressBookStateList, and the currentStatePointer is shifted to the newly inserted address book state.
Step 3. The user executes add n/David … to add a new person. The add command also calls Model#commitAddressBook(), causing another modified address book state to be saved into the addressBookStateList.
Note: If a command fails its execution, it will not call Model#commitAddressBook(), so the address book state will not be saved into the addressBookStateList.
Step 4. The user now decides that adding the person was a mistake, and decides to undo that action by executing the undo command. The undo command will call Model#undoAddressBook(), which will shift the currentStatePointer once to the left, pointing it to the previous address book state, and restores the address book to that state.
Note: If the currentStatePointer is at index 0, pointing to the initial AddressBook state, then there are no previous AddressBook states to restore. The undo command uses Model#canUndoAddressBook() to check if this is the case. If so, it will return an error to the user rather
than attempting to perform the undo.
The following sequence diagram shows how an undo operation goes through the Logic component:
Note: The lifeline for UndoCommand should end at the destroy marker (X) but due to a limitation of PlantUML, the lifeline reaches the end of diagram.
Similarly, how an undo operation goes through the Model component is shown below:
The redo command does the opposite — it calls Model#redoAddressBook(), which shifts the currentStatePointer once to the right, pointing to the previously undone state, and restores the address book to that state.
Note: If the currentStatePointer is at index addressBookStateList.size() - 1, pointing to the latest address book state, then there are no undone AddressBook states to restore. The redo command uses Model#canRedoAddressBook() to check if this is the case. If so, it will return an error to the user rather than attempting to perform the redo.
Step 5. The user then decides to execute the command list. Commands that do not modify the address book, such as list, will usually not call Model#commitAddressBook(), Model#undoAddressBook() or Model#redoAddressBook(). Thus, the addressBookStateList remains unchanged.
Step 6. The user executes clear, which calls Model#commitAddressBook(). Since the currentStatePointer is not pointing at the end of the addressBookStateList, all address book states after the currentStatePointer will be purged. Reason: It no longer makes sense to redo the add n/David … command. This is the behavior that most modern desktop applications follow.
The following activity diagram summarizes what happens when a user executes a new command:
Aspect: How undo & redo executes:
Alternative 1 (current choice): Saves the entire address book.
Alternative 2: Individual command knows how to undo/redo by itself.
delete, just save the person being deleted).{more aspects and alternatives to be added}
{Explain here how the data archiving feature will be implemented}
Target user profile:
Value proposition: help students manage and track all their internship/job applications all under one application
Priorities: High (must have) - * * *, Medium (nice to have) - * *, Low (unlikely to have) - *
| Priority | As a … | I want to … | So that I can… |
|---|---|---|---|
* * * | student | add contacts with names, roles, company | keep track of my applications |
* * * | user | update or remove contact | update my application status |
* * * | careless user | look for specific contacts | avoid applying twice to the same job. |
* * * | impatient user | filter the contacts by features | view only the relevant information easily |
* * | user | enable and customise notification settings | be reminded of the relevant task nearing the date |
* | user | buttons, tabs, and statuses to look consistent throughout the app | avoid getting confused while navigating |
{More to be added}
(For all use cases below, the System is the OfferFlow and the Actor is the user, unless specified otherwise)
Use case: Edit a company contact
MSS
User requests to edit a particular contact
OfferFlow shows the company's current contact details
User edits contact details such as changing the email and/or phone number
User confirms all changes made to the company contact details
OfferFlow updates the company contact details to reflect the new changes if any
Use case ends.
Extensions
1a. The company contact cannot be found.
1a1. OfferFlow shows an error message.
Use case ends.
3a. The given phone number is invalid.
3a1. OfferFlow shows an error message.
Use case resumes at step 3.
3b. The given email address is invalid.
3b1. OfferFlow shows an error message.
Use case resumes at step 3.
Use case: Edit application
MSS
User requests to edit a particular company application
OfferFlow shows the company's current application details
User edits application details such as adding reminder interviews and/or update application date
User confirms all changes made to the application
OfferFlow updates the application details to reflect the new changes if any
Use case ends.
Extensions
1a. The company application cannot be found.
1a1. OfferFlow shows an error message.
Use case ends.
3a. The given interview date/time is invalid.
3a1. OfferFlow shows an error message.
Use case resumes at step 3.
3b. The given application date is invalid.
3b1. OfferFlow shows an error message.
Use case resumes at step 3.
Use case: Update status
MSS
User requests to update the application status.
OfferFlow requests the new status value.
User specifies a new status (e.g., plan to apply, applied, interviewing, rejected, offered).
OfferFlow updates the application status.
OfferFlow displays the updated application information.
Use case ends.
Extensions
3a. Application not found
3a1. OfferFlow informs the user that the application cannot be located.
3a2. User returns to the application list.
Use case resumes from step 2.
7a. Invalid status entered
Use case resumes from step 7.
Use case: Create Contact
MSS
User request to add new job application.
OfferFlow prompts for the required job application details.
User enters the job application details.
OfferFlow creates the new job application.
Use case ends.
Extensions
3a. The user enters details in an invalid format.
3a1. OfferFlow shows an error message.
3a2. User re-enters the details.
Use case resumes at step 3.
Use case: Delete Contact
MSS
User request to delete a specific job application.
OfferFlow deletes the job application.
OfferFlow updates the application list.
Use case ends.
Extensions
1a. The user enters details in an invalid format.
1a1. OfferFlow shows an error message.
1a2. User re-enters the details.
Use case resumes at step 2.
2a. The user specified a non-existent application.
2a1. OfferFlow shows an error message.
Use case resumes at step 1.
Use case: Add filter to contact list
MSS
User requests to add a filter to application list.
OfferFlow prompts user to input the details of the new filter.
User inputs the details of the filter to add to the application list.
OfferFlow updates the application list view with the new filter.
Use case ends.
Extensions
3a. The user enters details in an invalid format.
3a1. OfferFlow shows an error message.
3a2. User re-enters the details.
Use case resumes at step 4.
Use case: Remove filter from contact list
MSS
User requests to remove a filter to application list.
OfferFlow prompts user to input the details of the filter to be removed.
User inputs the details of the filter to remove from the contact list.
OfferFlow updates the application list to reflect the deletion of the filter.
Use case ends.
Extensions
1a. No filters have been applied on application list.
1a1. OfferFlow shows an error message.
Use case resumes at step 1.
3a. The user specifies a non-existent filter.
2a1. OfferFlow shows an error message.
2a2. User re-enters the details.
Use case resumes at step 4.
17 or above installed.{More to be added}
Given below are instructions to test the app manually.
Note: These instructions only provide a starting point for testers to work on; testers are expected to do more exploratory testing.
Initial launch
Download the jar file and copy into an empty folder
Double-click the jar file Expected: Shows the GUI with a set of sample contacts. The window size may not be optimum.
Saving window preferences
Resize the window to an optimum size. Move the window to a different location. Close the window.
Re-launch the app by double-clicking the jar file.
Expected: The most recent window size and location is retained.
{ more test cases … }
Deleting a person while all persons are being shown
Prerequisites: List all persons using the list command. Multiple persons in the list.
Test case: delete 1
Expected: First contact is deleted from the list. Details of the deleted contact shown in the status message. Timestamp in the status bar is updated.
Test case: delete 0
Expected: No person is deleted. Error details shown in the status message. Status bar remains the same.
Other incorrect delete commands to try: delete, delete x, ... (where x is larger than the list size)
Expected: Similar to previous.
{ more test cases … }
Dealing with missing/corrupted data files
{ more test cases … }